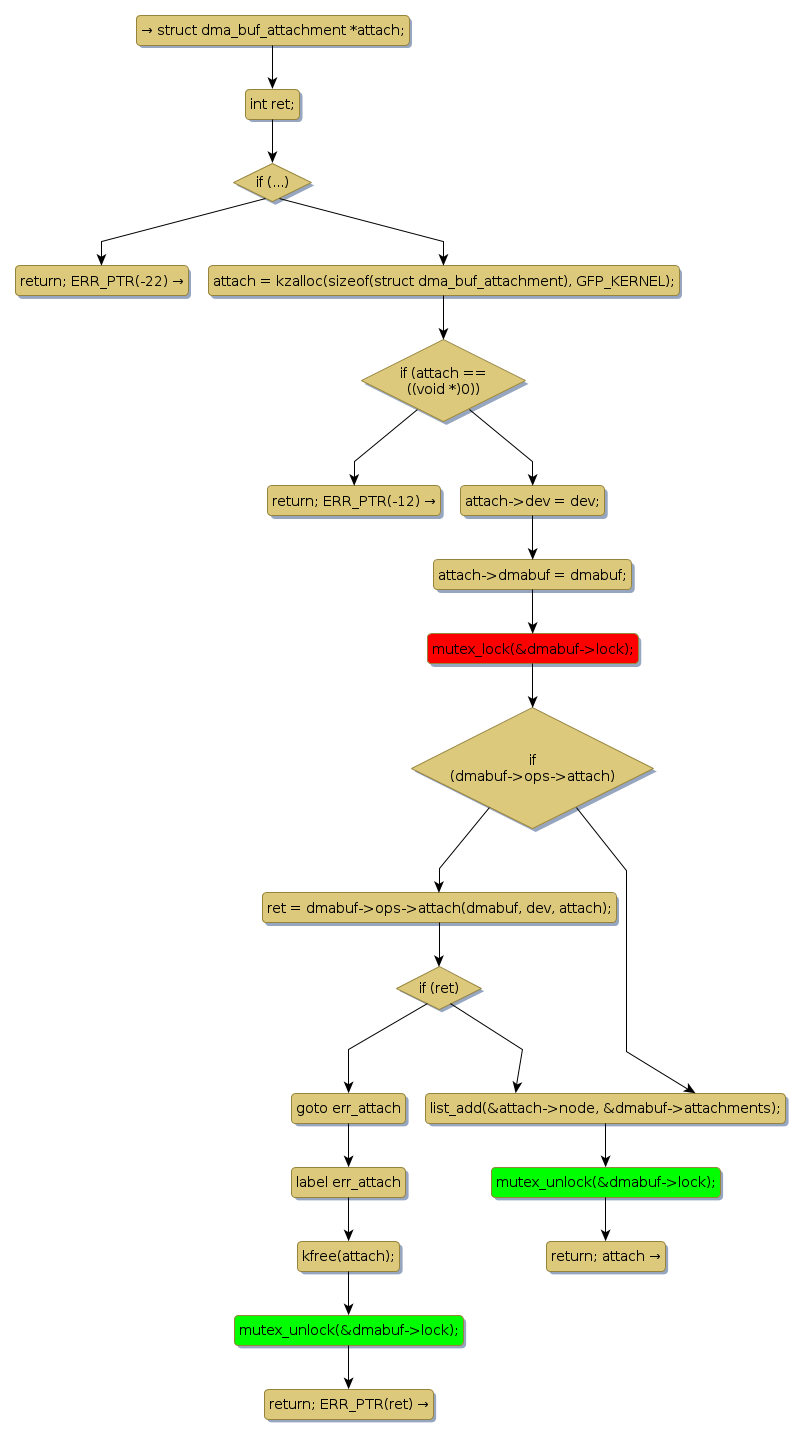
Instance Verification Kit (IVK)
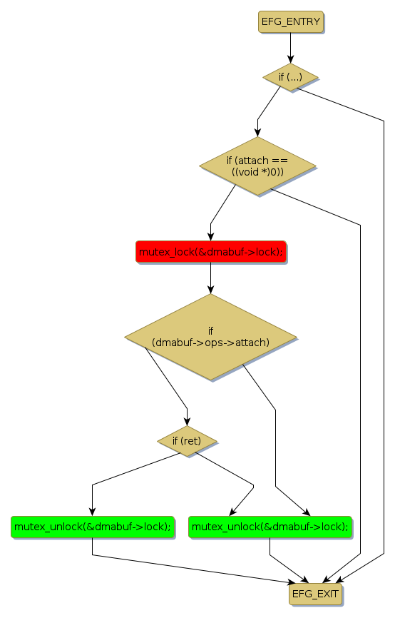
mutex lock @ [10920+26+/linux-3.19-rc1/drivers/dma-buf/dma-buf.c]
Instance Signature: lock
|
The Matching Pair Graph:
|
|
Function Name
|
Control Flow Graph (CFG)
|
Events Flow Graph (EFG)
|
Source Correspondence
|
|
dma_buf_attach
|
|
|
[10583+14+/linux-3.19-rc1/drivers/dma-buf/dma-buf.c]
|